設備維修簡介通意達為客戶提供7*24小時應急服務響應。當電氣系統和元器件發生故障,通意達提供快速的系統和元器件現場故障診斷分析,對現有及已經停產的產品進行維修(必要時予以返廠維修),使其盡快恢復正常安全運行。
服務流程
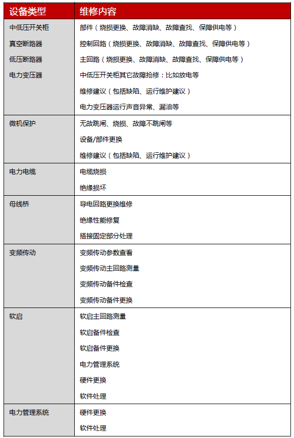
設備維修類型
除了現場的維修服務,我們還可以將客戶的設備整體/部分返回設備生產廠家進行維修。
客戶收益-有專業資質和經驗豐富的服務專家為您提供服務
-如有需求,立即響應
-降低延遲投運的風險
-減少過早老化失效的風險
-可以為現場和維護人員提供專家建議
-提供全面的定制化服務
-保證系統順利啟動,運行無憂
-現場服務記錄可追溯
案例

-
某電廠 ? 變壓器檢修
某電廠是廣東省的重點項目,裝機容量為3×350MW級燃氣蒸汽聯合循環發電機組,該電廠的建設和投產,對促進當地經濟發展,電網運行可靠性,平衡電源結構發揮著重要作用。客戶目前使用的3臺有載調壓變壓器由上海ABB變壓器有限公司生產,3臺變壓器投運時間較長,輸油管道為鐵管,發現變壓器油里有部分黑色顆粒狀物質,其中一臺變壓器下部排油口位置有輕微滲油現象。

-
廈門某商業中心 ? 變頻器維修
廈門某商業中心1臺變頻器溫升過高,變頻器停機保護,面板不顯示,對生產帶來較大影響。經我司檢測,其內部風扇達到運行時限,長時間發熱,導致內部模塊漏硅膠,密封性差,充電電阻損壞,變頻器啟動不了,我司對該變頻器進行了維修更換,解決了變頻器設備停機問題,上電運行正常。
-
某機場 ? 環網柜維修
某機場10KVSF6 ABB環網柜發現異響聲,經檢測,判定為電纜頭腐蝕,絕緣破損導致的放電,因環控柜設備使用多年,為能排處此故障及隱患必須將環網柜做全面檢查,對整體設備進行故障排查與維修。
-
某石油化工公司 ? 低壓斷路器維修
某石油化工公司廣州分公司所使用的ABB F 系列斷路器,出現機構故障(斷路器儲能機構齒輪多出磨損,造成無法儲能)停電后無法再次合閘。為使斷路器穩定運行,確保供電系統的穩定性,我司針對客戶斷路器使用情況,對斷路器進行了專業的維護保養,對已出現輕微故障的斷路器在現場條件允許范圍內進行了維修,對現場不滿足維修條件的斷路器進行了返廠維修。

-
某污水廠? 低壓開關柜抽屜維修
某污水廠低壓開關柜抽屜一次插件1個燒熔損壞、二次接線插件燒壞,需要配套更換,低壓開關柜豎直母排有電弧燒傷,我司對其進行了配套更換及維修。
聯絡信息VS您的需求


