為什么選擇通意達
關注電氣系統安全運行,隱患不容忽視
隨著技術的不斷發展和變化,各種新技術在電力系統中的應用越來越廣泛,各種各樣的問題層出不窮。電氣設備的設計選型、板廠安裝、現場安裝/調試及日常運行對電力系統的穩定運行有著重要的影響,對于設備運行管理員而言,日常的運行維護已經無法完全消除前期留下的隱患以滿足電氣系統的正常供電。面臨此問題,我們該如何解決呢?
我們需要專業的 “全壽命周期管理平臺”

選擇通意達,您的
體驗是:

通意達 如何做到?

承裝(修、試)電力設施許可證
機電工程施工總承包資質
電力工程總承包資質
安全許可證
售后服務五星認證
三體系認證
公司在香港、深圳、上海、廣州、廈門等地設立20多家分公司及辦事處,輻射全國大部份城市的技術支持服務網絡,快速響應,高效解決。

通意達分別在華東、華南建立電氣實驗室,用于設備試驗、維修、檢測診斷。實驗室儀器設備齊全,日常設置專人嚴格規范管理,為設備的試驗、檢測及維修提供安全、規范、有保障的作業環境。客戶可根據場地條件及作業內容選擇是否將設備運到實驗室進行作業。

通意達投入大量資金,先后購置了一批高精度、齊全的電氣檢測和施工設備,設備數量達80多臺,可以完成電氣設備全面檢測。通過準確的檢測數據與設備出廠數據及各階段的參考數據進行對比分析,識別設備故障的部位、嚴重程度、發展趨勢,評估設備性能,預測設備可靠性及壽命等,給客戶提供專業的評估報告與建議。

通意達設立了服務現場遠程在線實時監控中心,在項目安全質量、文明施工管理中運用現代化科技手段,對施工的重點環節進行密切監控,杜絕危險事故以及影響施工質量的不良施工行為,有效加強現場服務的安全質量動態管理。

通意達實訓基地建設于2015年,旨在提高用戶配電系統的管理及操作、運行人員的專業技術水平、緊急故障處理,使運行人員對設備能進行正確的判斷操作。基地約200㎡,設有智能電網、微電網系統展示;中壓柜、環網柜、低壓柜等多種柜型;中低壓電氣元件、變頻、PLC等自動化系統,同時配置全套試驗設備,現場培訓用教具等以供學員實操學習,部分電氣產品可進行通電操作,現場可對學員進行理論和實操的標準化或定制化培訓和考核。

通意達成立以來,一直專注于電氣服務行業,公司技術服務人員占總人數近40%,其中五年以上行業經驗的技術服務人員占80%。各地技術負責人都是15年以上工作經驗的技術專家。公司返聘一批知名外企的技術專家成立專家組,幫助客戶解決電氣系統“疑難雜癥”,同時研發更優化的電氣產品服務解決方案。公司具備高水平的電氣系統設計能力,可根據客戶需求設計系統3D效果圖紙,客戶可直觀了解機柜內部結構。
技術服務工程師在具備國家電力行業規定的電工等級證、對應專業(低壓、高壓、高壓試驗、繼電保護、電力電纜)的特種作業操作證的前提下,每年參加原廠的專業技術培訓并通過認證考核,保證技術服務工程師團隊不僅具備豐富的服務實戰經驗,而且具備精深的專業理論知識。
通意達擁有四個備件倉庫,分別在深圳、上海、廣州、廈門,有500多種備件品類(含部分停產的設備及元器件),并與電氣行業知名廠商保持戰略合作關系,能夠快速響應客戶需求,確保所需備件以最短的時間運到客戶現場,降低因缺乏備件帶來停電風險。

公司有完善的現場標準化服務體系:《現場安全管理制度》、《服務流程指引》、《標準化電氣服務手冊》、《客戶服務檔案管理規范》、《客戶質量回訪制度》等。確保售前、售中、售后服務跟蹤體系的標準化和專業性,不斷提升服務能力和質量,以客戶為中心,為客戶創造價值!
服務產品詳情
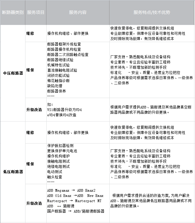
斷路器服務
根據運行環境情況,一般每1-3年就需要對斷路器進行深度維護保養,同時對斷路器機構和保護性能進行測試,對不符合運行要求的組件進行更換,以保證系統正常運行,延長設備使用壽命,確保供電安全。

斷路器服務內容:

(欲了解更多斷路器服務詳情,請聯系我們)
服務案例:




